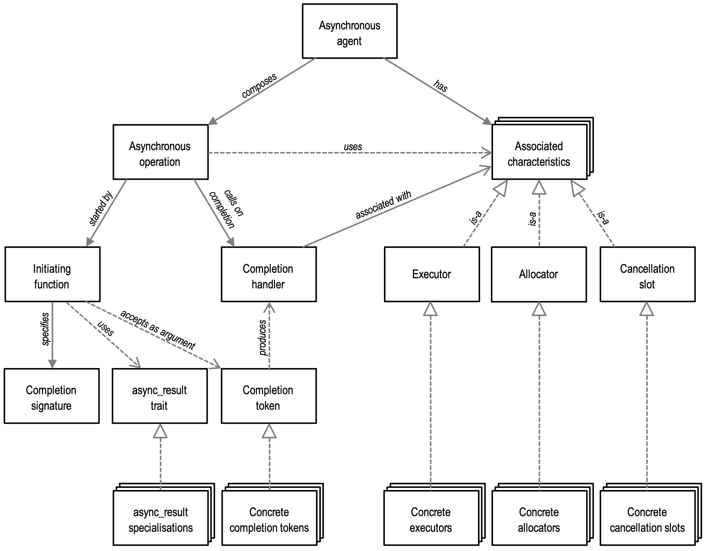
高级抽象

异步模型提供了定义更高级抽象的基础。Boost.Asio 在这个核心模型基础上提供了额外的功能,例如:
具体执行器:如
io_context执行器、线程池执行器以及保证非并发执行完成处理程序的 strand 适配器。高级支持:支持 C++ 协程,结合执行器和取消槽的支持,以便于并发异步代理的协调。
为了让用户更容易编写符合此模型的异步操作,Boost.Asio 还提供了辅助函数 async_compose。
Last updated

异步模型提供了定义更高级抽象的基础。Boost.Asio 在这个核心模型基础上提供了额外的功能,例如:
具体执行器:如 io_context 执行器、线程池执行器以及保证非并发执行完成处理程序的 strand 适配器。
高级支持:支持 C++ 协程,结合执行器和取消槽的支持,以便于并发异步代理的协调。
为了让用户更容易编写符合此模型的异步操作,Boost.Asio 还提供了辅助函数 async_compose。
Last updated